
医院动态
详细内容
News根据安徽医科大学《2026年硕士研究生招生生源调剂方案》等文件及会议精神,制订本细则。
一、调剂原则
生源调剂工作坚持“公平、公正、公开”的原则。
二、生源调剂基本条件
1.考生初试成绩(单科、总分)须达到我院规定的复试分数线要求(国家A类考生进入复试线),其中临床医学专业学位各专业(专业代码1051开头)调剂考生分数线为总分315分,单科达到国家A类考生复试线。
2.符合我院招生报考指南及专业目录所规定的报考要求(如英语、学历、学制、学习形式等,具体见招生章程及专业目录,特别要注意备注栏目的要求)。
3.原则上,调剂考生第一志愿专业与调入专业相同相近,或初试科目与调入专业初试科目相同相近。考生须符合调入专业所规定的考生第一志愿专业范围等学术要求,各学科专业具体要求(含考生第一志愿专业范围、初试科目、初试成绩要求等)详见附件。
4.满足教育部有关调剂的其他要求。
5.临床医学和口腔医学一级学科各专业:报考临床医学类专业学位硕士研究生的考生可按相关政策调剂到其他专业,报考其他专业(含医学学术学位)的考生不可调剂到临床医学类专业学位;本科阶段为临床医学二级学科专业的专业学位考生,如申请调剂专业学位,仅限调剂至相同的二级学科专业(详见招生章程说明);第一志愿报考非临床(口腔)医学专业的考生不得调入临床(口腔)医学专业,且临床医学和口腔医学专业之间不得互调。
6.未经网上公布的缺额专业,一律不接受调剂考生。所有专业均不接受同等学力考生调剂。我院不招收非全日制专业。
7.在培住院医师规范化培训学员、已取得《住院医师规范化培训合格证书》人员以及退出规培三年内的人员不得报考、不得调剂临床医学和口腔医学硕士专业学位研究生。农村订单定向免费培养医学生(含违约者)不得报考、不得调剂全日制硕士研究生(上级有关部门文件规定的特定情形除外)。
8.已进入我院一志愿专业复试名单的考生,如不符合招生章程及专业目录规定的复试专业的报考要求(如英语、学历、学制、学习形式等,具体见招生章程及招生专业目录,特别要注意备注栏目的要求),须申请调剂至其他专业,否则不予最终录取。
三、调剂工作要求
1.我院接收所有调剂考生(包括校内和校外调剂考生),均须通过教育部指定的“全国硕士生招生复试调剂服务系统”(以下简称教育部调剂系统,网址:https://yz.chsi.com.cn/yztj)进行,未通过该系统调剂录取的考生一律无效。我院每次开放调剂系统持续时间不低于12小时,考生填报志愿后,志愿锁定时间为24小时,期间不可修改,请考生谨慎填报。如遇网络堵塞或系统设置问题,学校将及时研究处理。
2.申请调剂考生只能填写安徽医科大学一个培养单位的一个专业或研究方向(即只能填报一个安徽医科大学志愿,设有研究方向的须明确选择),多报或不选研究方向均视为无效报名。
3.对申请同一培养单位、同一专业内的调剂考生,原则上按调剂该专业考生的初试成绩总分从高到低排序,同时综合考虑,按照调剂比例确定调剂成功考生名单。如遇考生未按要求确认或在调剂成功后放弃,将视情况补充调剂考生。
4.我院调剂复试采取差额形式,有缺额的专业在调剂生源充足的情况下,调剂比例1:2左右。合格生源比例不足的,按实际合格生源数组织复试。
5.考生一旦“确认拟录取”,即视为同意被我院拟录取,应对本人行为负责,诚信应考,不得以任何理由提出取消拟录取资格。
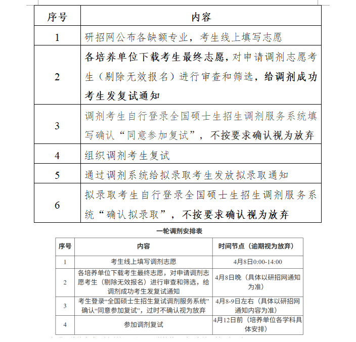
四、调剂工作流程

五、复试工作安排
1.复试考生请提前做好资格审核材料准备:
(1)资格审核材料:请考生及时准备复试所需材料,具体要求参见学校研究生工作部网站—招生工作—硕士招生栏目—《关于2026年安徽医科大学硕士生招生复试考生准备材料的通知》和我院的复试录取实施细则。
(2)复试费:所有参加我校调剂复试的考生均须缴纳复试费,标准为每人80元。考生可于4月9日下午起至复试前,登录“安徽医科大学”网站→“机构设置”→“财务处”,在财务处网页右侧点击“学生网上缴费系统”,使用手机微信或支付宝扫描网页上的二维码,登录“安徽医科大学手机缴费平台”进行缴费(用户名是身份证号,密码是Ahmu@身份证号后六位)。缴费后未参加复试者,已支付的复试费不予退回。
2.一轮调剂考生复试拟于在4月12日前完成,我院调剂复试采取考生现场复试的方式,具体时间和复试地点另行通知,请及时关注网站发布消息。
3.复试内容、计分及复试要求均参照《安徽医科大学附属滁州医院2026年硕士研究生招生复试、录取工作实施办法》执行。
4.考生如被拟录取,须按照学校要求办理相关手续,拟录取为全日制非定向就业的考生由学科发给《调档函》。
5.所有拟录取的考生都必须参加体检,体检具体时间、地点另行通知。体检结果如属于上级文件规定的不适宜相关专业录取的情形,学校将取消拟录取资格或学籍(例如:色弱、色盲者不能录取为我校医学、理学、工学、教育学类各专业)。请参加我校复试的考生提前了解体检标准与要求,避免因体检不合格被取消录取资格或学籍。
六、调剂工作流程
我院目前尚能接受调剂的专业有:

欢迎符合条件的考生报考调剂。
咨询电话:科教科 0550-3526029(非节假日,工作时间:上午8:00-11:30;下午14:30-17:30)
未尽事宜按照教育部、安徽省和学校有关文件规定执行。
2026年4月6日
![]() |
![]() |
![]() |
|
| 支付宝生活号 | 微信服务号 | 微信订阅号 | 在线留言 |